Operação do Cadastro
O manual apresenta os vários processos do Cadastro sistematizados no Manual em 5 grupos a saber:
- Definição do âmbito territorial e a sua divisão em secções cadastrais, criação de serviços de apoio, informação e sensibilização, preparação de evidências carregamento de informações no sistema (ex. AUGI).
- Demarcações feitas pelos titulares, receção de Declarações de titularidade, revisão e sistematização das informações disponíveis, trabalho de campo com recolha de dados cadastrais incluindo declarações, e harmonização dos dados recolhidos em BackOffice.
- Finalização da proposta, com todos os elementos que permitam sustentar o parecer emitido, e submeter a caracterização provisória a consulta pública.
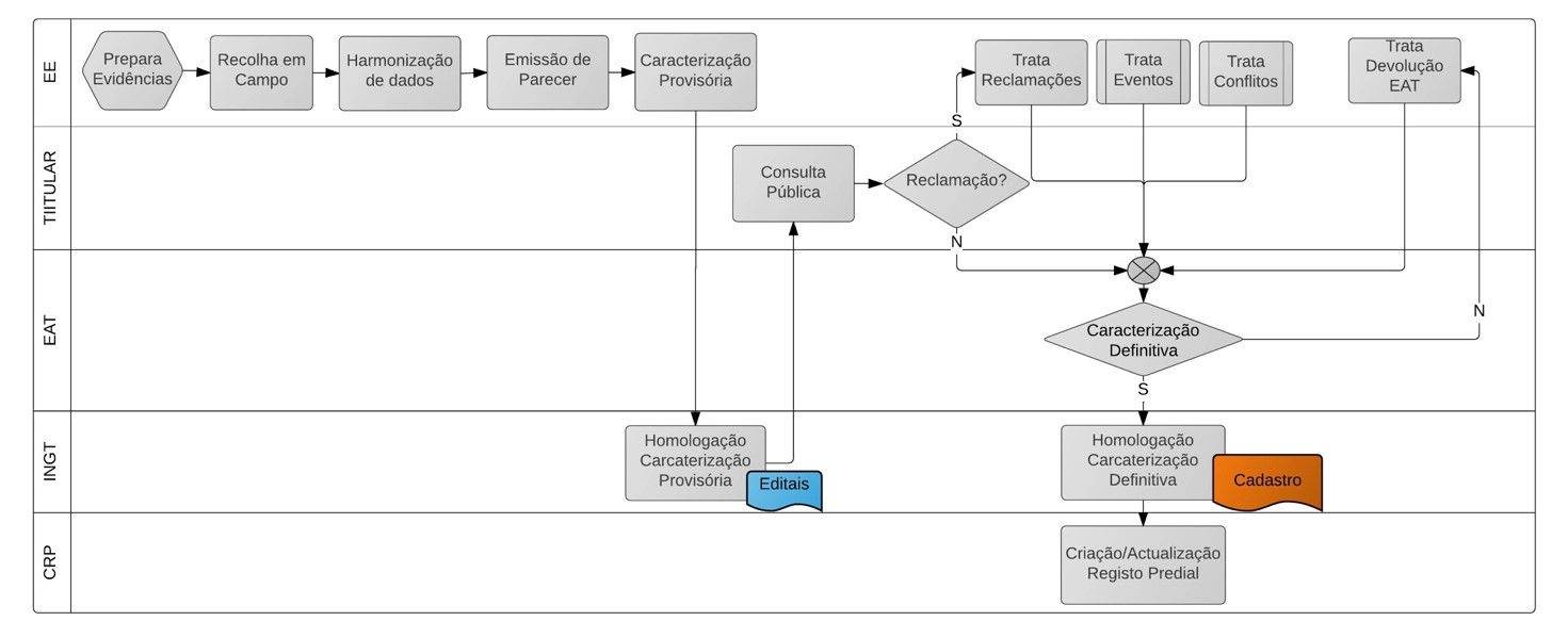
- Conjunto de todos os processos de validação, incluindo a homologação da caracterização provisória pelo INGT, validação pelos titulares via Consulta Pública, análise e validação da caracterização provisória e reclamações pela EAT, caracterização definitiva, homologação final pelo INGT, sendo estes processos apresentados no manual pela ordem em que ocorrem.
- Relatório final, Comunicação Formal da Conclusão, Registo dos Prédios e Emissão de CIP, são contemplados nesta parte do Manual.

A figura seguinte ilustra as diferentes etapas que um prédio passa desde a revisão da informação a ele associado até a sua inserção no cadastro, permitindo melhor entendimento entre os capítulos do manual e as etapas da proposta/prédio.

Figura 4 - Matriz entidade/Etapa/Manual